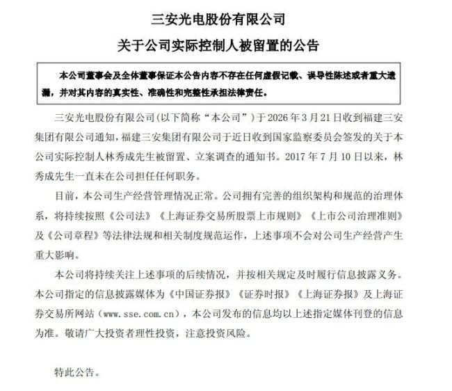
3月22日,中国LED芯片龙头三安光电股份有限公司(以下简称三安光电,600703.SH)发布公告称,于3月21日收到福建三安集团有限公司(以下简称三安集团)通知,三安集团近日收到国家监察委员会签发的关于公司实际控制人林秀成被留置、立案调查的通知书。
公告称,2017年7月10日以来,林秀成一直未在三安光电担任任何职务。目前,公司生产经营管理情况正常,上述事项不会对公司生产经营产生重大影响。

官网资料显示,三安光电创立于2000年11月,总部位于福建省厦门市,是一家化合物半导体研发、制造与服务企业,主要业务包括LED、微波射频、电力电子、光技术,产品应用于照明、显示、红外感测、AR眼镜、新能源汽车、充电桩、5G、3D识别、云计算、基站、光伏逆变器等领域。
林秀成是三安集团创始人。公开资料显示,林秀成出生于1956年,现年70岁。在上世纪80年代,他通过收购废钢边角料赚取第一桶金。1992年,他与福建三明钢铁厂合资创办三安炼铁厂。2000年,林秀成成立三安光电,并于2008年借壳上市。林秀成曾长期担任三安集团以及三安光电的董事长等职务。2017年,林秀成将三安光电交棒给长子林志强,完成二代接班。
天眼查APP显示,三安光电的大股东为厦门三安电子有限公司,其持股24.33%。此外,珠海格力电器股份有限公司持股2.3%。该公司实际控制人为林秀成。
《2026胡润全球富豪榜》显示,三安光电林秀成、林志强父子以160亿元财富排在厦门上榜富豪第三位。2010年,林秀成还曾位列福布斯富豪榜的厦门首富。
(责任编辑:zx0600)